欢迎光临本公司的网站! 移动应用 微信关注 联系我们 联系客服
公司新闻
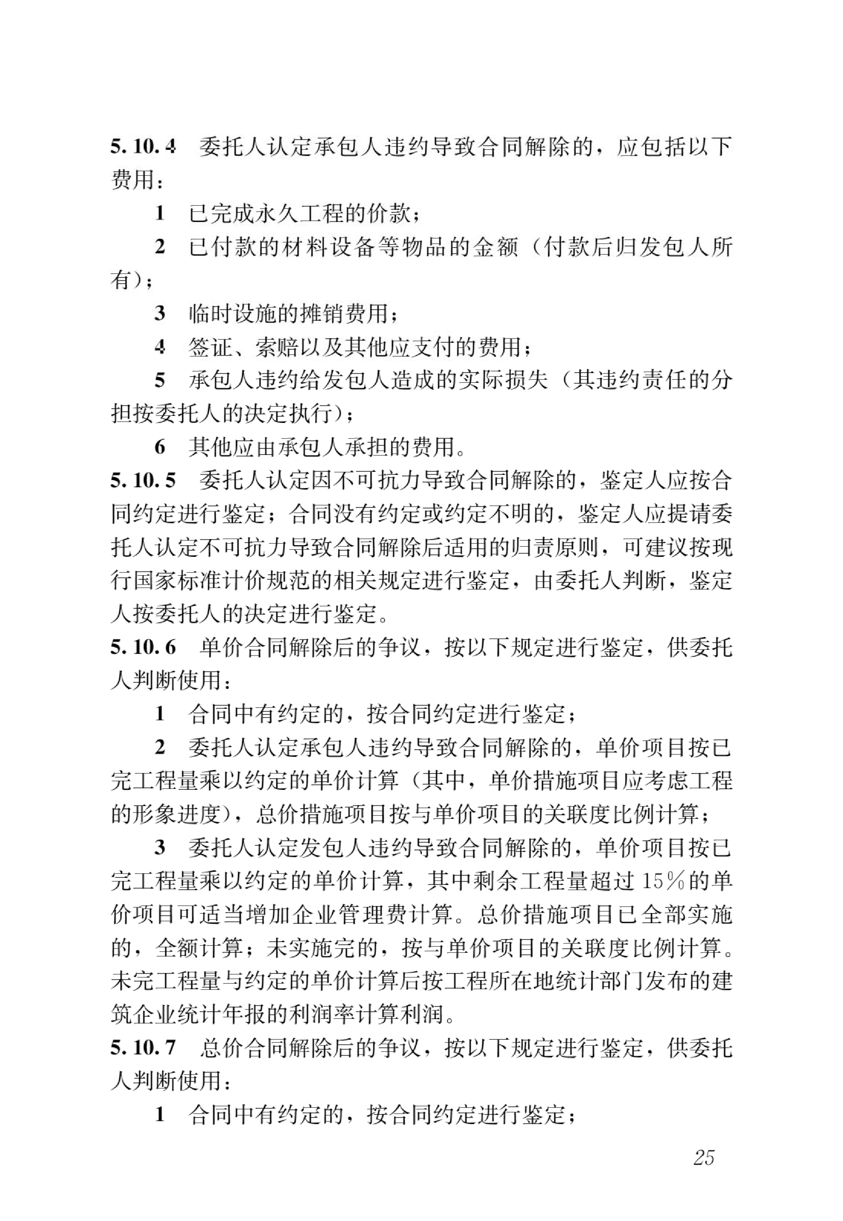
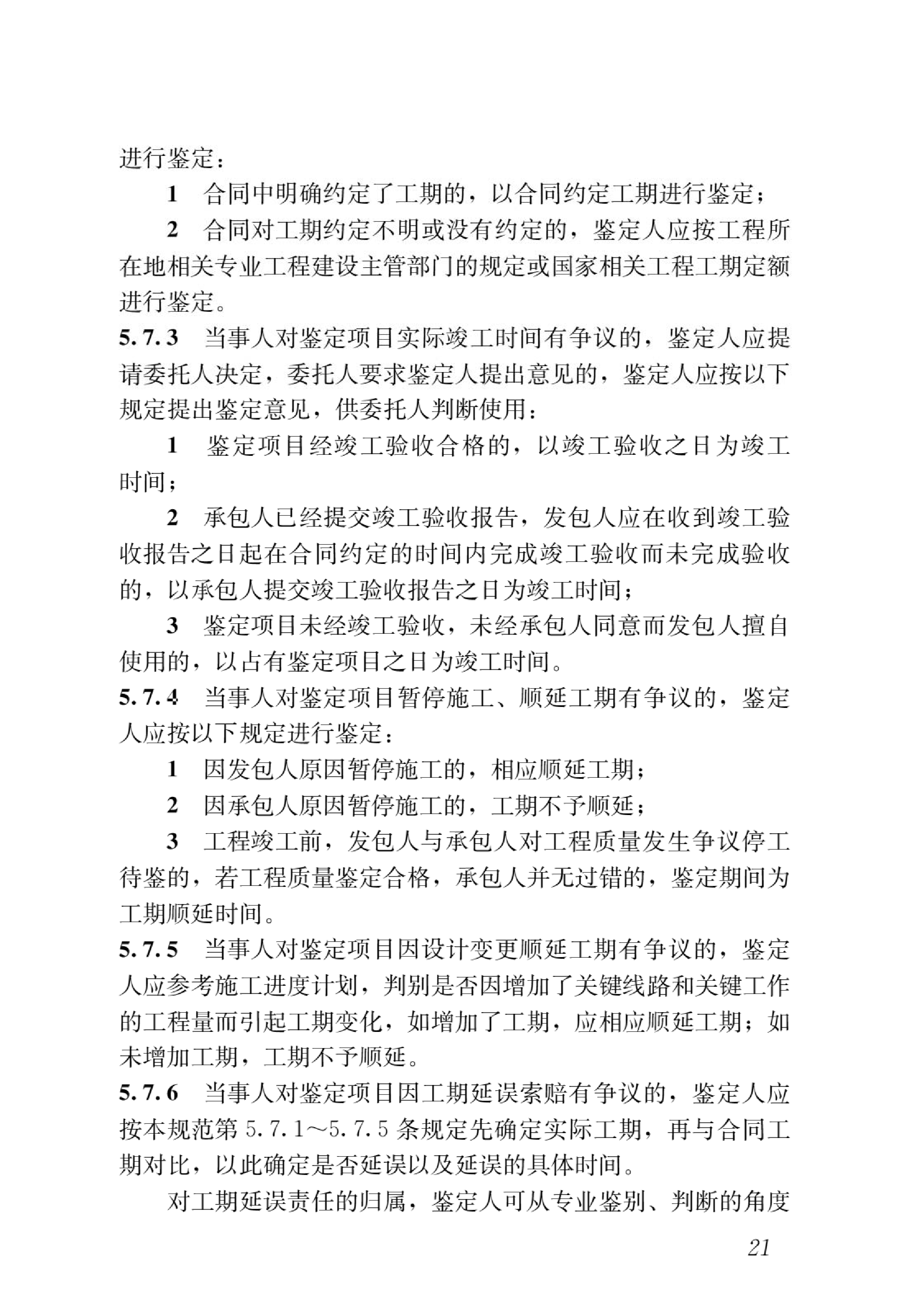
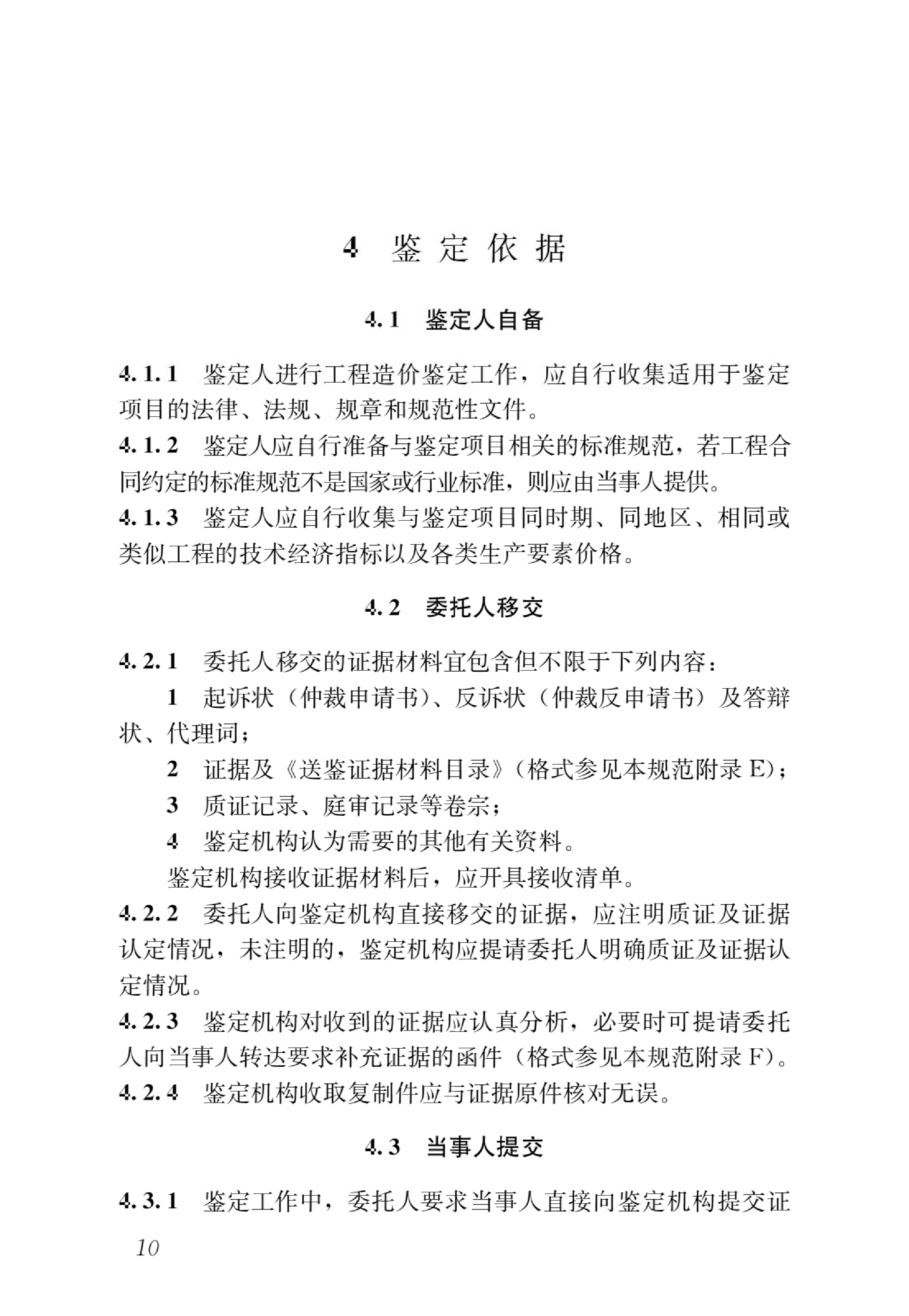
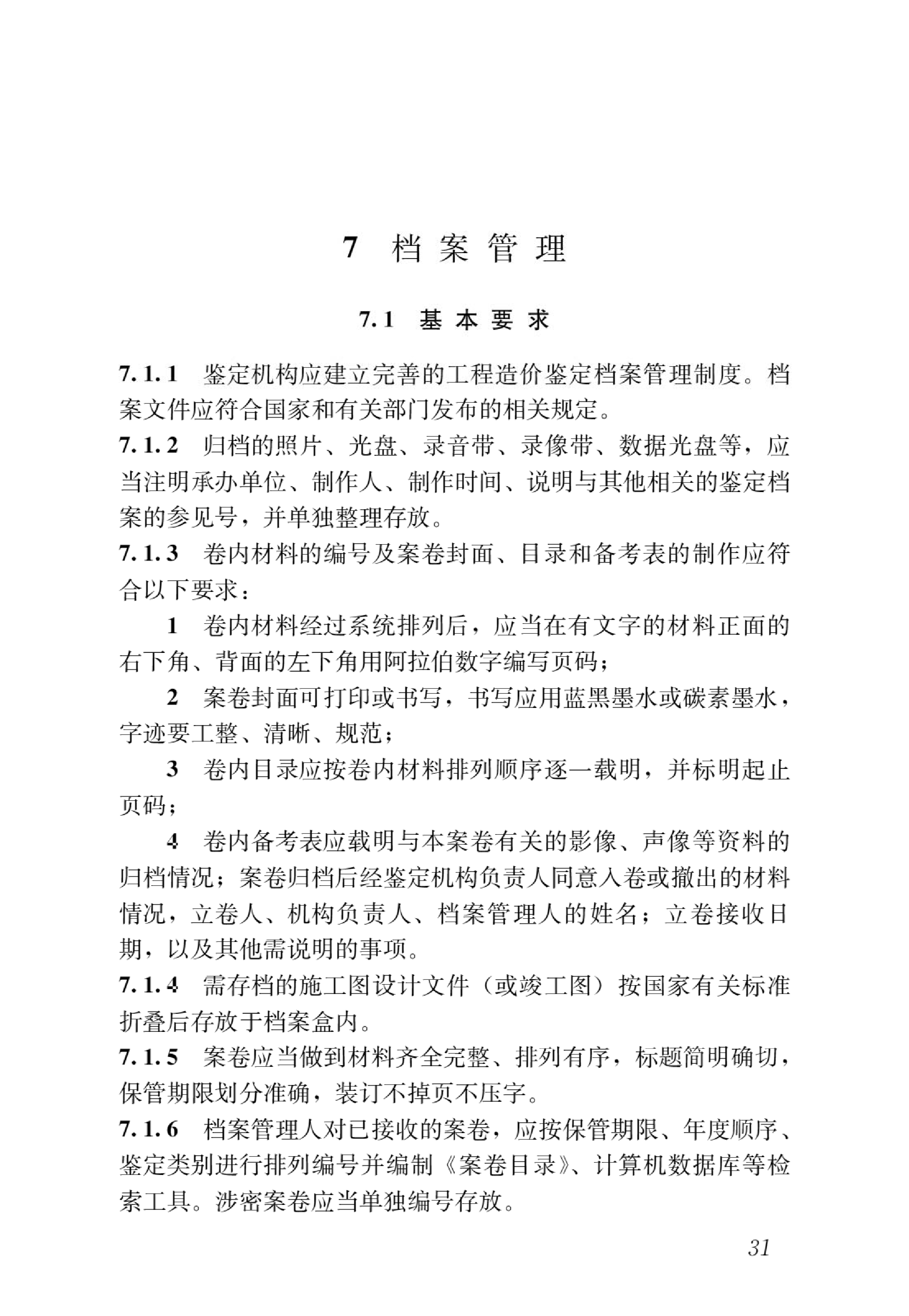
华维造价严格执行《建设工程造价鉴定规范》
发表于 2022-11-15 浏览:
文章导读:...
返回上一页
上一篇:华维造价《工程造价咨询业务操作指导规程》
下一篇:华维造价2022年精神文明示范企业申报宣传视频一
给我们留言
称呼: *
电话: *

留言提交后,我们将安排工作人员和您联系!

联系我们

湖南华维工程造价咨询有限公司
联系人:周先生
热线:0731-84417718
地址:长沙市开福区湘江中路一段52号凯乐国际3栋2401/2402/2403/2404号房

Copyright © 2018-2020 版权所有 技术支持:数字实验室